報告鏈接:浙江省零碳園區(工廠)市場投資建設與發展前景預測分析報告(2025版)
公開征求《浙江省省級零碳園區建設標準指南(征求意見稿)》意見的通知
為深入貫徹黨中央、國務院關于碳達峰碳中和的重大戰略部署,根據中央經濟工作會議精神,以及國家發展改革委關于建設零碳園區的工作要求,省發展改革委起草了《浙江省省級零碳園區建設標準指南(征求意見稿)》,現公開征求社會各界意見,征求意見時間為2025年11月6日至11月13日。如有意見建議,請以電子郵件、郵寄信函等方式反饋至省發展改革委環資處。
聯系人:高軼;聯系電話:0571-87069530;
電子郵件:gaoyizdpi@163.com;
郵寄地址:浙江省杭州市西湖區省府路8號;郵編:310025。
企事業單位反饋意見,請注明單位名稱、組織代碼、聯系人、聯系方式。個人反饋意見,請注明姓名、身份證號、聯系方式。
附件:浙江省省級零碳園區建設標準指南(征求意見稿)
浙江省省級零碳園區建設標準指南
(征求意見稿)
一、基本要求
(一)省級零碳園區建設主體為列入《浙江省開發區(園區)名單(2021年版)》名單的省級及以上開發區(園區),視情可拓展至近年來新建設的、由省級及以上人民政府或主管部門批復的新興產業園區或高新技術園區。
(二)省級零碳園區建設范圍可為園區整體,也可為“園中園”。以“園中園”形式申報的,需有明確的四至邊界,建設和管理由所在園區管理機構或所在地人民政府負責。
(三)在能耗和碳排放統計、核算、計量、監測等方面具備一定基礎。
(四)3年內未發生重大安全、環境事故,或其他社會不良影響事件。
二、建設標準
省級零碳園區建設標準指標體系分為工業和服務業兩大類,其中工業主導型零碳園區建設標準指標體系見表1,由6類一級指標、13個二級指標構成;服務業主導型零碳園區建設標準指標體系見表2,由5類一級指標、8個二級指標構成。
核心指標是省級零碳園區建設必須達到的目標,達不到核心指標要求的園區,原則上不得申請命名;其余一級指標在省級零碳園區建設中發揮路徑引導作用,同時也作為省級零碳園區命名的參考指標。
表1浙江省工業主導型零碳園區建設標準指標體系(試行)

表2 浙江省服務業主導型零碳園區建設標準指標體系(試行)

注:服務業主導型零碳園區中,服務業增加值應占園區增加值60%以上。
三、組織實施
有意向、有條件的園區,可對照上述建設要求和標準,并根據附件指標說明和省級零碳園區建設方案編制大綱(文件正式印發時發布),編制省級零碳園區建設方案,向各市發展改革委申報,各市發展改革委會同級經信、能源部門,遴選不超過3家報省發展改革委,省發展改革委會省經信廳、省能源局擇優確定20家左右園區進行建設。實施期間,省發展改革委會同省級有關部門加強工作指導,并統籌利用中央預算內、“兩重”、“兩新”等中央資金,以及循環經濟等省級財政專項加強對零碳園區工作支持。建設期滿后,經自評估符合省級零碳建設標準的園區,可向省發展改革委、省經信廳、省能源局提出省級零碳園區評價命名申請,省發展改革委牽頭進行綜合評價,通過綜合評價的園區正式命名為省級零碳園區。
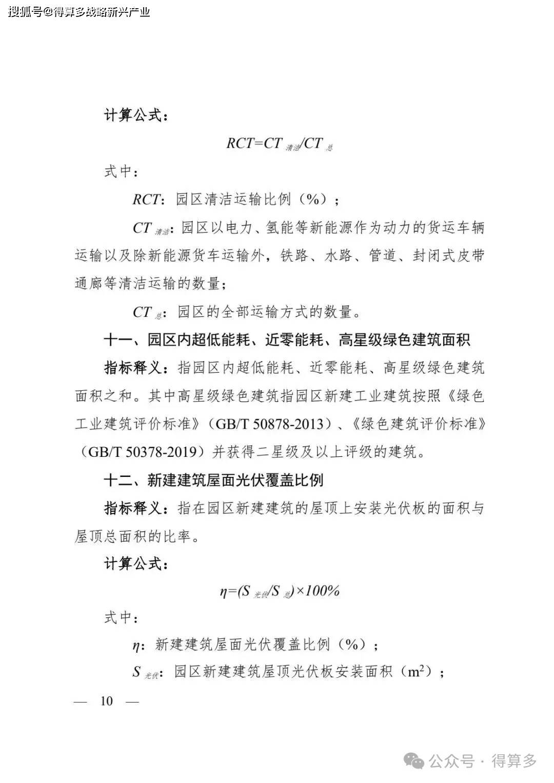
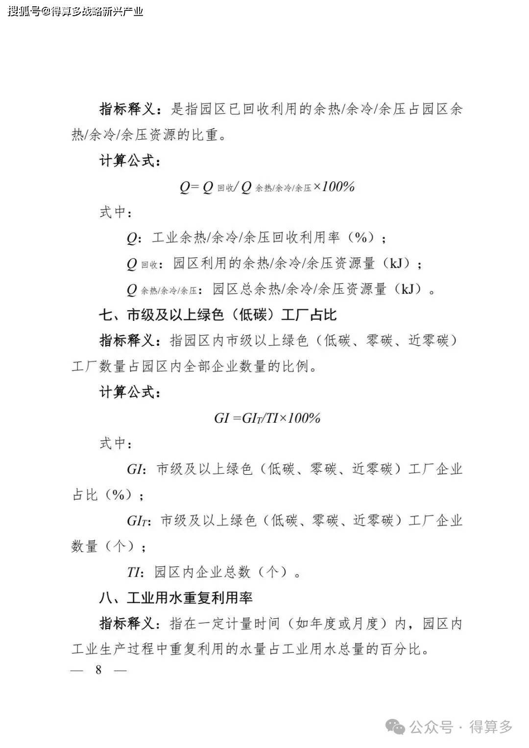
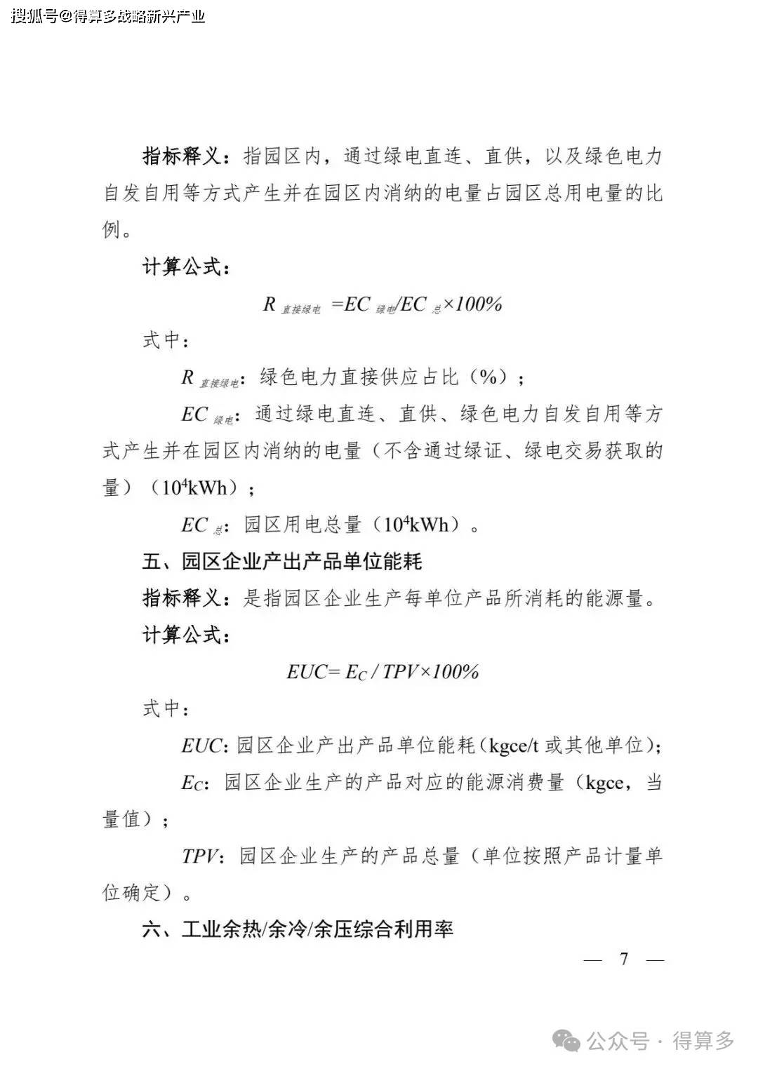
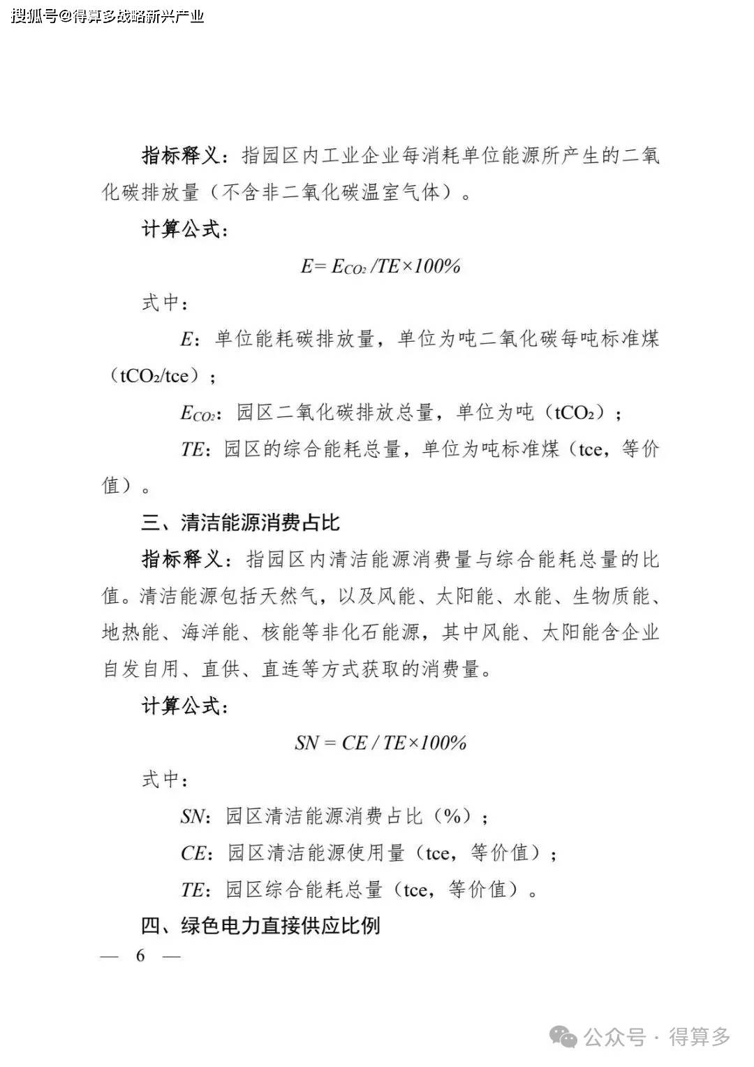
附:浙江省省級零碳園區建設標準指南指標說明









